语言: 中文 English
首页 科学研究 科研动态 正文
花菁类光敏剂核酸纳米聚集体的构建及其用于升温介导的肿瘤积聚和渗透增效研究2021/01/14

近年来,包括光热疗法(PTT)和光动力疗法(PDT)在内的光学疗法引起了广泛的关注。其中,七甲川花菁类小分子IR-780,作为一种近红外(NIR)染料,其吸收波长为700至1000 nm,且具有一定的PTT和PDT抗肿瘤治疗效果。然而IR780几乎不溶于水,无法实现生物利用度较高的静脉注射给药。此外,由于聚集诱导猝灭(ACQ)效应,IR780在水性环境聚集,其光稳定性易受影响。

近期,yl23455永利集团赵炜教授团队和孟萌副教授合作提出了一种基于花菁类光敏剂的核酸纳米聚集体策略,实现了花菁类光敏剂IR780的全身给药途径,有效提高了其肿瘤积聚和渗透能力,并实现了光触发的PTT / PDT协同肿瘤治疗(图1)。



图1. IR780 @ Td纳米颗粒的设计和光触发的PTT / PDT协同肿瘤治疗


研究者运用DNA四面体框架结构(Td)与IR780通过静电作用和π-π堆积效应,得到IR780 @ Td的纳米聚集体。IR780的水溶性和光稳定性均得以改善,所得200 nm左右的纳米尺寸尤其适合高温介导的EPR效应,以实现肿瘤部位的高效积聚与渗透(图2)。



图2. IR780 @ Td纳米制剂的制备及表征


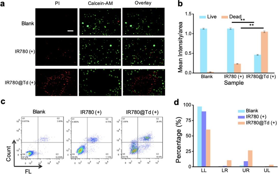
由于DNA框架结构稳定性较好,经窝蛋白介导的内吞作用,IR780@Td的细胞摄取效率得到有效提高。同时,在MCF-7乳腺癌细胞中能够通过诱导细胞凋亡产生明显的肿瘤细胞杀伤效果,S期肿瘤细胞的增殖被显著抑制(图3)。



图3. IR780@Td体外抗肿瘤效果评估


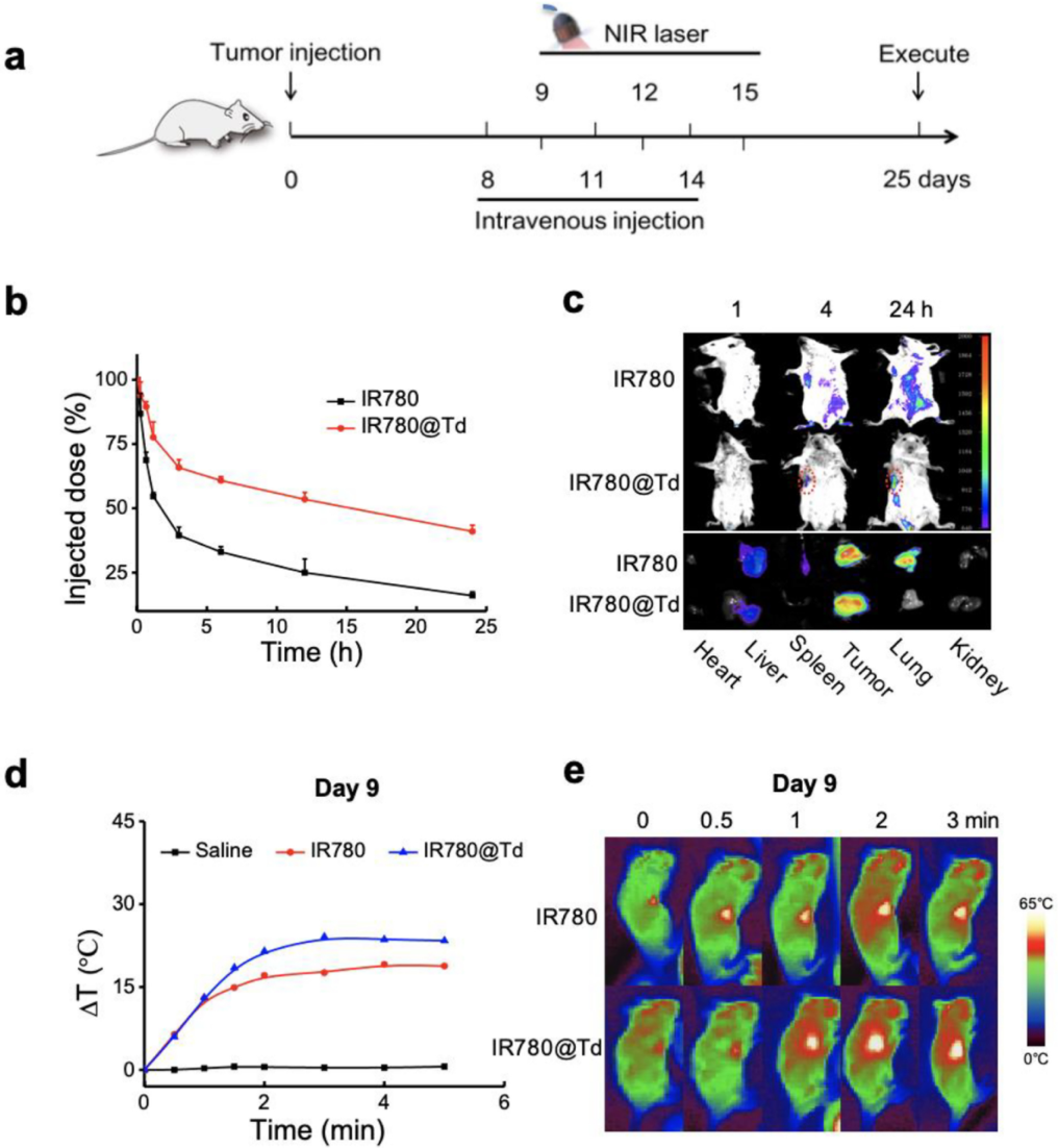
相较于游离的IR780,体内药物代谢动力学研究表明,IR780@Td静脉注射组的IR780血液循环时间可延长数倍。同时,通过EPR效应,IR780@Td注射组能实现明显的肿瘤部位积聚,有助于通过NIR光触发产生有效的肿瘤光热治疗(图4)。



图4. IR780@Td体内药代动力学、生物分布及PTT效率


最终,通过构建肿瘤模型和实施光触发治疗,IR780@Td静脉注射组的肿瘤显著消融,且安全性良好(图5)。该研究利用花菁类光敏剂和DNA纳米结构的优势互补策略,为疏水性花菁类光敏剂的有效递送提供了一种新的途径。光触发的肿瘤治疗相较于传统肿瘤治疗方法具有较高的安全性,而大多数光敏剂目前仍处于基础研究阶段,因此该研究有望推动传统花菁类光敏剂的进一步发展和应用。



图5. 荷瘤小鼠静脉注射IR780制剂的肿瘤PTT/PDT协同治疗和安全性评价


这一成果近期发表于J. Control. Release,文章第一作者为yl23455永利集团博士研究生王朔,通讯作者是yl23455永利集团赵炜教授和孟萌副教授。以上研究工作得到国家重点研发计划(2018YFA0507204),国家自然科学基金(No. 81573390)和天津自然科学基金(18JCYBJC24800)的支持。。


论文信息:

Improved cancer phototheranostic efficacy of hydrophobic IR780 via parenteral route by association with tetrahedral nanostructured DNA

Shuo Wang, Zengyi Liu, Yue Tong, Yunqian Zhai, Xiujie Zhao, Xinmin Yue, Yanqi Qiao, Yonghui Liu, Yongmei Yin, Rimo Xi, Wei Zhao *, Meng Meng *

J. Control. Release, 2021, 330, 483-492, DOI: 10.1016/j.jconrel.2020.12.048


    • 联系人:yl23455永利集团办公室

    • 邮箱:yaoxueyuan@nankai.edu.cn

    • 电话: 86-22-23506290

    • 地址:天津市海河教育园区同砚路38号        版权所有  yl23455永利集团(Macau)官方网站-Official website        访问量 155707